为做好疫情防护工作,认真贯彻落实习近平总书记关于新型冠状病毒肺炎疫情的重要指示和李克强总理的批示精神,落实教育部、教育厅和学校的有关部署,人文与法学学院高度重视,积极部署,把师生生命安全和身体健康放在第一位,积极配合做好各项防疫工作。
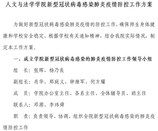
面对突然起来的疫情,为加强疫情防控,学院迅速成立了由党委书记张晖和院长杨乃良担任组长,各班子成员、办公室主任、系主任、辅导员和班主任为成员的疫情防控工作领导小组。制定了《人文与法学学院新型冠状病毒感染肺炎疫情防控工作方案》,以办公室行政党支部为主力,党员领导干部带头,严格执行值班制度,统一领导部署,办公室主任邓源负责对接联络教职工,辅导员李玮舜负责对接联络学生,确保疫情防控工作落实落细,为学院师生身体健康和学校安全稳定保驾护航。

为做好疫情期间的校园防护工作,共筑一道牢固的防护墙,学院领导班子和办公室行政党支部教师党员轮流参与学校西门防疫执勤工作和院楼值班工作,协助保卫人员做好做细测量体温、来访登记等措施,站好每一班岗,把好每一个关,确保校园安全。

我院领导班子和教师党员认真做好防疫执勤、值班工作
在疫情暴发后,学院办公室详细了解学院教职工和离退休教职工的假期行程和身体健康状况,建立未返校教职工微信群,及时发布各类防护信息。因防护用品十分紧缺,采购困难,无法满足学院疫情防护需求,张晖书记、杨乃良院长、郑庭义副院长、邓源主任等多方筹措,第一时间为学院采购了口罩和抗菌洗手液等防护物资,供参加校门值勤和值班的教师使用,并免费发放口罩给留校师生,解决了师生的燃眉之急。

疫情就是命令,防控就是责任。离退休教职工属于易感人群和高危人群,战疫期间,学院党委认真响应党中央号召,多种方式组织动员,全力做好老同志疫情防控工作。学院党委书记张晖代表学院关心慰问离退休教职工,为住在校内的年纪较大的离退休教职工送去口罩和温情的问候。张书记希望离退休老同志保持稳定的心态,科学正确对待疫情,加强自我防护。收到口罩的离退休教职工很是感动,对学院的关心和贴心表示感谢。周肇基老教师还特意手写一段诗句以表感谢之意。

学院学生工作队伍假期坚守学生防疫一线,全心守护学生健康,辅导员们主动联系,第一时间做好家校沟通。一是通过微信、网站等多种形式及时开展新型冠状病毒感染性肺炎防控宣传教育,确保通知到每一位学生,要求学生进行“健康打卡”,帮助学生了解防治知识、提高防范意识、引导学生做好科学防护。二是做好留校学生的登记、管理和防控宣传教育,给留校学生送去口罩等防护物资,建有留校学生联络群,切实掌握留校学生的健康动态。三是向学校汇报更新学生健康信息,建有湖北地区学生联络区,要求湖北籍学生、去过湖北地区和接触过来自疫区人员的学生做好14天居家隔离。四是加强“返校期”管理,禁止学生提前返校,全覆盖登记学生假期行程信息,共同做好开学准备工作。五是开展防疫主题教育,通过防疫知识竞赛、防疫主题征文和疫情防控“我承诺”宣誓活动,提高学生的防疫意识、防疫知识和防疫能力。




为做好学院在春季新学期疫情防控期间实施网络教学工作的部署,我院及时成立了网络教学工作指导小组并召开视频会议。会议由学院党委书记张晖主持,学院党政领导班子、各系负责人、辅导员、教务员出席了会议。针对开展网络教学所需的网络环境和软硬件设施,学院主动为教师们提供技术和物资支持,对不具备上网课条件的学生,学院将精准识别、分类管理,提供针对性教学方案,不让一个学生掉队,切实做到“停课不停教、停课不停学”。
疫情就是命令,抗疫就是战斗。相信在党中央的坚强领导下,在全国人民的共同努力下,上下一心,团结一致,我们一定可以打赢这场“没有硝烟的战争”。
信息来源 | 施煜、李玮舜
微信编辑 | 党委信息中心林珊
责任编辑 | 李玮舜