华南农业大学
书记院长邮箱
后台登录
学院概况
学院简介
组织架构
领导班子
学术、学位委员会
系所介绍(专业设置)
中国农业历史遗产研究...
中文系
历史系
法律系
学院视觉标识
院歌
院表情包
师资力量
师资队伍
中文系
历史系
法律系
专家教授
硕士导师
学术型硕士导师
专业型硕士导师
民法典普法宣讲团
兼职教授
教授
副教授
讲师
教育教学
本科生教育
本科生人才培养
规章制度
本科生通知
研究生教育
研究生人才培养
规章制度
研究生通知
教学研究与改革
实验室建设
教研室建设
实践教学
实践教学基地
实践教学活动
集雅讲堂
教务教学
科学研究
学术动态
学科介绍
科研平台
科研团队
科研成果
招生就业
本科生招生
招生简章
专业介绍
师兄师姐说专业
专业宣传视频
“我爱我专业”作品展
生源基地建设
就业前景
招生计划
历年录取分数
研究生招生
学位点概况
科研平台
招生目录
联系我们
就业创业
联系我们
思政党建
党团教育
党务动态
支部风采
社区党建
学生工作
学工队伍
学生组织
人文团委
人文学生会
人文党委信息中心
人文党务工作室
人文红十字会
人文晴天心理工作室
人文勤耘奖助学服务中...
人文就业与创新创业服...
学生社团
中文实践教学中心
法律实践教学中心
历史实践教学中心
菁菁诗社
其他队伍
人文心晨青年志愿者服...
人文艺术团
人文院队
三全育人
奖助学金
人文之声
《天地人》杂志
校园法治安全教育漫画
军歌嘹亮
师说
辞颂华诞,月圆诗圆——...
人文喜讯
工会家园
工会委员会
教代会
工会活动
教工通知
校友之家
校友分会
校友动态
信息公开
规章制度
办事指南
会议纪要
资料下载
公示
其他
重点实验室
岭南农耕文明重点实验...
实验室概况
组织架构
学术动态
学术交流
首页
教育教学
本科生教育
本科生通知
> 正文
栏目类别
本科生教育
本科生人才培养
规章制度
本科生通知
研究生教育
教学研究与改革
实验室建设
教研室建设
实践教学
集雅讲堂
教务教学
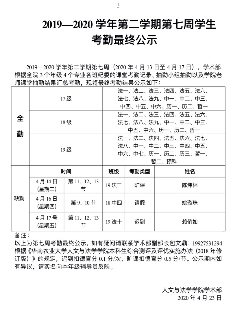
2019—2020学年第二学期第七周学生考勤最终公示
提交时间2020-04-23 19:32:43
作者:
人文与法学学院学术部
来源:
原创
人气:
167
常用链接
华南农业大学
办事服务大厅
本科生院
图书馆
财务处
历史系
中文系
法律系
ENGLISH VERSION
官方微信
学院公众号
团委学生会
易班